metalinstryment.com
Довідник по металорізальних верстатів та пресовому обладнанні

Електроустаткування і схеми фрезерных верстатів 6Р11, 6Р81, 6Р81Г, 6Р81Ш
схеми, опис, характеристики

6Р81Ш Верстат фрезерный консольный







Відомості про виробника консольно-фрезерного верстата 6Р11, 6Р81, 6Р81Г, 6Р81Ш

Производитель серии фрезерных верстатів 6Р11, 6Р81, 6Р81Г, 6Р81Ш Дмитровский завод фрезерных верстатів, основанный в 1940 году.

Основной продукцией завода является широкая гамма универсальных консольно-фрезерных верстатів з размером робочого стола от 250 x 630 мм до 400 x 1600 мм.





Верстати, выпускаемые Дмитровским заводом фрезерных верстатів, ДЗФС


Електроустаткування консольно-фрезерных верстатів 6Р11, 6Р81, 6Р81Г, 6Р81Ш

Електроустаткування, установленное на станке, рассчитано на напряжение силовой ланцюги 380 В, 50 Гц трехфазного переменного тока. В ланцюги керування применены наступні напряжения:


Наиболее известные серии консольно-фрезерных верстатів, выпускаемых ДЗФС:


Схема електрична консольно-фрезерного верстатів 6Р11, 6Р81, 6Р81Г, 6Р81Ш

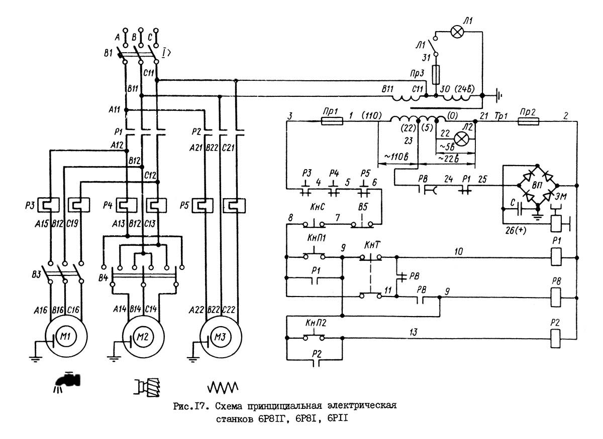
Схема електричнафрезерного верстата 6Р11, 6Р81, 6Р81Г

Електрична схема фрезерных верстатів 6Р11, 6Р81, 6Р81Г

Схема електрична фрезерного верстата 6Р11, 6Р81, 6Р81Г. Дивитись у збільшеному масштабі



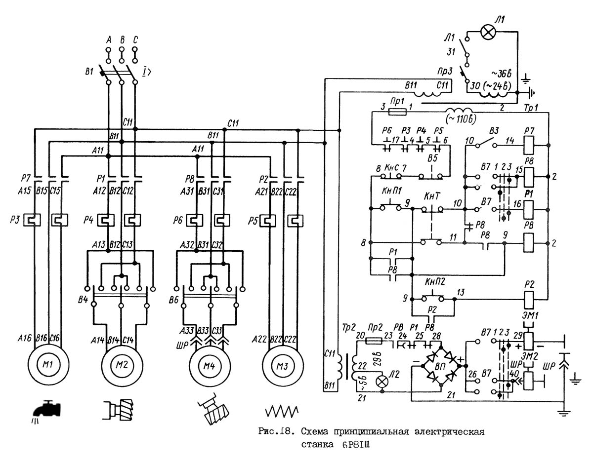
Схема електричнафрезерного верстата 6Р81Ш

Електрична схема фрезерного верстата 6Р81Ш

Схема електрична фрезерного верстата. Дивитись у збільшеному масштабі 6Р81Ш



Напряжение питающей сети, на которое рассчитан конкретный верстат, указывается в технической документации, отправляемой потребителю.

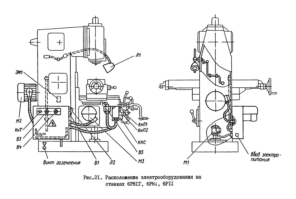
Электрошкаф укреплен на левой стороне станины верстатів, его корпус соединен з основанием верстатів заземляющей шиной.

Ввод питающих проводов выполняется через отверстие сзади внизу електрошафи.

Питающий кабель необходимо присоединить к клеммам А,В,С вводного клеммного набора. При етом следует обеспечить вращение ротора електродвигуна подачі М3 в направлении, указанном стрелкой на его кожухе (по часовий стрелке, если смотреть со стороны крыльчатки).

ВНИМАНИЕ!

При несоблюдении етого указания, т.е. при неправильном направлении обертання ротора електродвигуна М3, на верстатах не будет осуществляться рабочая подача стола, а при включении ускоренного ходу возможна поломка зубьев червячного или косозубого бронзовых колес в редукторе.

После подключения питающего кабеля вводный клеммный набор должен быть закрыт изолирующей крышкой.

Дверка електрошафи закрывается поворотом рукоятки, связанной в цепях блокировки з рычажком вводного автоматичного выключателя. При открытии дверки електросхема верстатів автоматически отключается от питающей електросети. Для осмотра і налагодження електроапаратури под напряжением електросхема може быть подключена рукояткой при открытой дверке електрошафи.

ВНИМАНИЕ!

Осмотр і наладку електроапаратури в електрошкафу должны производить только лица, допущенные к производству подобных работ.

На дверках електрошкафов установлены наступні органы керування:

На станке 6Р8Ш, кроме перечисленных, имеется еще два аппарата:


Работа електросхеми

Принципиальные електросхеми одношпиндельных верстатів 6Р81Г, 6P81, 6P11 (рис.17) і двухшпиндельного - 6Р8Ш (рис.18) по режиму роботи аналогичны, но на станке 6Р81Ш дополнительно установлены електродвигатель приводу поворотного шпинделя і аппаратура для его керування і защиты.

Ниже приводится общее опис електросхеми для всех верстатів.

Подключение верстатів к електросети производится вводным автоматическим выключателем В1.

На станке 6Р81Ш имеется переключатель В7, который устанавливается в три положения, соответствующие работе одного горизонтального шпинделя, одного поворотного шпинделя і обоих шпинделей одновременно. Выбор направления обертання шпинделей осуществляется реверсивными переключателями В4 і В6. В случае использования в работе охлаждающей жидкости електронасос М1 подготавливается выключателем В3, після чего он включается одновременно з електродвигунами шпинделей М2 і М4.

Увімкнення електродвигателей приводу шпинделей М2 і М4 в приводу подачі М3 производится отдельными кнопками КнП1 і КнП2 при помощи магнитных пускачів P1, Р8 і Р2 в следующей післядовательности: сначала електродвигатели М2 і М4, затем електродвигатель М3. При неработающих електродвигунах М2 і М4 електродвигатель М3 не включается.

Кнопка КнТ "Толчок шпинделя" предназначена для кратковременного увімкнення електродвигателей М2 і М4 з целью облегчения переключения швидкостей. При нажатии на кнопку КнТ - включаются магнитные пускатели P1 і Р8 (один из них или оба вместе) по ланцюги: КнТ(8-11) - РВ(11-10) - катушки P1 і Р8. Магнитные пускатели PI і Р8 н.о. контактами (8-9) включат реле РВ, которое отключит своим н.з. контактом (10-11) пускатели P1 і Р8.

Таким образом, длительность роботи електродвигателей М2 і М4 не зависит от продолжительности нажатия кнопки КнТ.

Остановка всех двигателей происходит как при нажатии кнопки КнС "Загальний стоп", так і при срабатывании кнопочного выключателя В5.

Торможение приводу шпинделя після отключения живлення електродвигателей М2 і М4 осуществляется тормозными електромагнитными муфтами ЭМ1 і ЭМ2. Питание к катушкам муфт поступает от селенового выпрямителя ВП по ланцюги: н.з. контакты магнитных пускачів P1(24-25), Р8(25-28) і н.о. контакт реле РВ(23-24). Время нахождения тормозных муфт ЭМ1 і ЭМ2 под напряжением определяется налаштуванням реле часу РВ.





Захист електроустаткування верстатів

Нулевая защита електродвигателей верстата обеспечивается магнитными пускателями. Захист елементів електроустаткування от повреждений в случае короткого замыкания осуществляется автоматически выключателем B1, а также плавкими предохранителями Пр1 і Пр2.

Захист електродвигателей от перегрева при длительных перегрузках обеспечивается тепловыми реле Р3-Р6.


Вказівки по експлуатации електроустаткування

ВНИМАНИЕ!

При установці верстати должны быть надежно заземлены в соответствии з требованиями ГОСТ 12.2.009-80 "Верстати металлообрабатывающие. Загальні требования безопасности".

Для етой цели на основании верстатів слева предусмотрен винт заземления.

При установці верстатів і в процессе их експлуатации необходимо:

Перед набивкой свежей смазкой підшипники должны быть промыты бензином. Полость камеры з підшипниками следует заполнять смазкой на 2/3 її объема.

Длительные перегрузки електродвигателей верстата во время роботи вызывают срабатывание тепловых реле і відключення електродвигателей. Для пуска их вновь необходимо вернуть в исходное положение толкатели тепловых реле і нажать соответствующие пусковые кнопки. Возврат толкателей тепловых реле в исходное положение возможен только після остывания тепловых реле, примерно, через 2 мин після его срабатывания.

При срабатывании конечного выключателя В5 електродвигатели верстата отключаются і пуск их станет возможным только після освобождения ролика конечного выключателя ручным переміщенням салазок или консоли.


Первоначальный пуск верстата

Перед первоначальным пуском верстата необходимо проделать следующее:

Необходимо мати в виду, что увімкнення рукояток 105 і 109, а также рукоятки 106 і маховичка НО сблокировано. При включенных для роботи вручную рукоятке 109 или маховичке 110 механическая подача не включается і наоборот.

В крайних положениях стола при поперечном і вертикальном рухух отключается електродвигатель конечным включателем. Чтобы вновь пустить верстат вручную сдвиньте стол з крайнего положения.

Выполнив все вышеуказанное, можно приступить к обкатке верстата і проверке всех его механізмов в действии.




Список елементів схеми електрической принципиальной консольно-фрезерного верстатів 6Р11, 6Р81, 6Р81Г, 6Р81Ш

Список елементів схеми електрической принципиальной консольно-фрезерного верстата 6Р11, 6Р81, 6Р81Г, 6Р81Ш

Список елементів схеми електрической фрезерного верстата

Список елементів схеми електрической фрезерного верстата 6Р11, 6Р81, 6Р81Г, 6Р81Ш. Скачать в увеличенном масштабе



Список елементів схеми електрической принципиальной консольно-фрезерного верстата

Список елементів схеми електрической фрезерного верстата

Список елементів схеми електрической фрезерного верстата. Скачать в увеличенном масштабе



Список елементів схеми електрической принципиальной консольно-фрезерного верстата

Список елементів схеми електрической фрезерного верстата

Список елементів схеми електрической фрезерного верстата. Скачать в увеличенном масштабе



Список елементів схеми електрической принципиальной консольно-фрезерного верстата

Список елементів схеми електрической фрезерного верстата

Список елементів схеми електрической фрезерного верстата. Скачать в увеличенном масштабе



Список елементів схеми електрической принципиальной консольно-фрезерного верстата

Список елементів схеми електрической фрезерного верстата

Список елементів схеми електрической фрезерного верстата. Скачать в увеличенном масштабе



Cхема розположення електроустаткування на консольно-фрезерных верстатах

Cхема розположення електроустаткування навертикальнихконсольно-фрезерных верстатах 6Р11, 6Р81, 6Р81Г

Cхема розположення електроустаткування на верстатах 6Р11, 6Р81, 6Р81Г

Cхема розположення електроустаткування на вертикальних верстатах 6Р11, 6Р81, 6Р81Г. Скачать в увеличенном масштабе



Cхема розположення електроустаткування на горизонтальных консольно-фрезерных верстатах 6Р81Ш

Cхема розположення електроустаткування на станке 6Р81Ш

Cхема розположення електроустаткування на фрезерных верстатах 6Р81Ш. Скачать в увеличенном масштабе





Електроустаткування фрезерных верстатів Горьковского станкозавода, ГЗФС

Електроустаткування фрезерных верстатів 6T12, 6T13, 6T82, 6Т82Г, 6Т82Ш, 6T83, 6Т83Г, 6Т83Ш

Електроустаткування фрезерных верстатів 6P12, 6P13, 6Р82, 6Р82Г, 6Р82Ш, 6Р83, 6Р83Г, 6Р83Ш, 6Р12Б, 6Р13Б

Електроустаткування фрезерных верстатів 6М12П, 6М12ПБ, 6М13П, 6М13ПБ, 6М82, 6М82Ш, 6М82ГБ, 6М83, 6М83Ш

Електроустаткування фрезерных верстатів Вильнюсского станкозавода Жальгирис

Електроустаткування фрезерных верстатів 6Т10, 6Т80, 6Т80Г, 6Т80Ш

Електроустаткування фрезерных верстатів 6Р10, 6Р80, 6Р80Г, 6Р80Ш

Електроустаткування фрезерных верстатів 6Н10, 6Н80, 6Н80Г, 6Н80Ш

Електроустаткування фрезерных верстатів Дмитровского станкозавода, ДЗФС

Електроустаткування фрезерных верстатів 6Р11, 6Р81, 6Р81Г, 6Р81Ш

Електроустаткування фрезерных верстатів 6Н11, 6Н81, 6Н81Г, 6Н81А




Опис електроустаткування фрезерных верстатів. Відеоролик.





    Список литературы:

  1. Консольно-фрезерные верстати 6Р81Г, 6Р81, 6Р11, 6Р81Ш. Руководство по експлуатации РЭ, 1983

  2. Игнатов В.А. Електроустаткування современных металлорежущих верстатів і обрабатывающих комплексов, 1991
  3. Комаров А.Ф. Наладка і експлуатация електроустаткування металлорежущих верстатів, 1975
  4. Розман Пристрій, наладка і експлуатация електроприводов металлорежущих верстатів, 1985
  5. Чернов Е.А. Комплектные електроприводы верстатів з ЧПУ, 1989
  6. Харизоменов И.В. Электрическое обладнання металлорежущих верстатів, 1958