Виробник універсального токарного верстата 16Б16 - Середньоволзький верстатобудівний завод СВСЗ , заснований у 1876 році.
Токарно-гвинторізний верстат 16Б16 замінив у серійному виробництві (1970 рік) верстат 1А616 .
Верстат токарно-гвинторізний 16Б16 призначений для виконання операцій токарної обробки нормальної точності деталей діаметром до Ø320 мм та довжиною до 500, 750, 1000 мм.
Висока точність і чистота обробки забезпечуються точністю виготовлення всіх базових деталей і ретельністю складання верстата, застосуванням в якості опор шпинделя високоточних підшипників, балансуванням всіх деталей верстата, що швидко обертаються, широким діапазоном швидкостей різання з безступінчастиним регулюванням.
Відлік поздовжніх та поперечних переміщень різця ведеться за лімбами або індикаторними упорами, встановленими на каретці та станині верстата.
Шпиндель верстата 16Б16 отримує 24 швидкості обертання. 12 швидкостей обертання шпиндель отримує безпосередньо від коробки швидкостей через клинопасову передачу та розвантажений приймальний шків і 12 швидкостей обертання через перебірні шестерні (1:4, 1:16) передньої бабки. Для керування перебором служить права рукоятка на передній бабці.
12 ступенів на вхідному валу передньої бабки забезпечує 6-ступінчаста коробка швидкостей і двошвидкісний електродвигун. Зміна чисел оборотів проводиться за рахунок переміщення блоків шестерень по шліцьових валів за допомогою двох рукояток, виведених на передню стінку коробки швидкостей. Реверс шпинделя здійснюється фрикційною муфтою. Гальмування електромагнітною муфтою підключенням постійного струму в обмотку статора електродвигуна. Установка частоти обертання шпинделя здійснюється рукоятками 9, 37 (див. рис.3) та електроперемикачем
Токарний верстат 16Б16 має прискорений хід каретки та супорта в поздовжньому та поперечному напрямках .
Керування робітниками та прискореними переміщеннями каретки та супорта здійснюється однією рукояткою, зручно розташованою на фартуху.
Верстат комплектується чотирипозиційним різцеутримувачем та різцеутримувачем з механізмом швидкого відведення різця при нарізанні різьблень.
Частота обертання шпинделя встановлюється ручкою, розташованою на фартуху. Її можна змінювати під час обертання шпинделя.
При виконанні обробки обробки рух від шпинделя коробці подач передається ремінною передачею, що сприяє плавній роботі верстата при високій частоті обертання шпинделя і тривалому збереженню точності змінних коліс.
Верстат має сучасну архітектурну форму, зручний в управлінні та обслуговуванні.
Клас точності верстата Н згідно з ГОСТ 8-71.

Креслення робочого простору токарного верстата 16Б16

Фото токарно-гвинторізного верстата 16Б16
Фото універсального токарно-гвинторізного верстата 16Б16. Завантажити у збільшеному масштабі

Фото токарно-гвинторізного верстата 16Б16
Фото універсального токарно-гвинторізного верстата 16Б16. Завантажити у збільшеному масштабі

Фото токарно-гвинторізного верстата 16Б16
Фото універсального токарно-гвинторізного верстата 16Б16. Завантажити у збільшеному масштабі

Фото токарно-гвинторізного верстата 16Б16к з АКС і УЦИ
Фото токарно-гвинторізного верстата 16Б16 з АКС та УЦІ. Завантажити у збільшеному масштабі

Шпиндельная бабка токарно-гвинторізного верстата 16Б16к з АКС
Фото токарно-гвинторізного верстата 16Б16 з АКС. Завантажити у збільшеному масштабі

Фото токарно-гвинторізного верстата 16Б16к з АКС

Розташування органів керування токарним верстатом 16Б16
На ставке могут применяться наступні напряжения:
Электропривід верстата состоит из четырех трехфазных асинхронных електродвигателей:
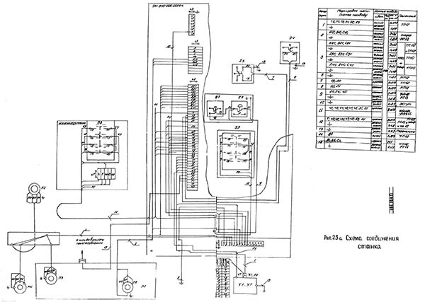
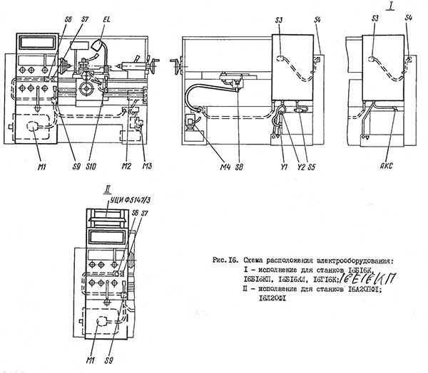
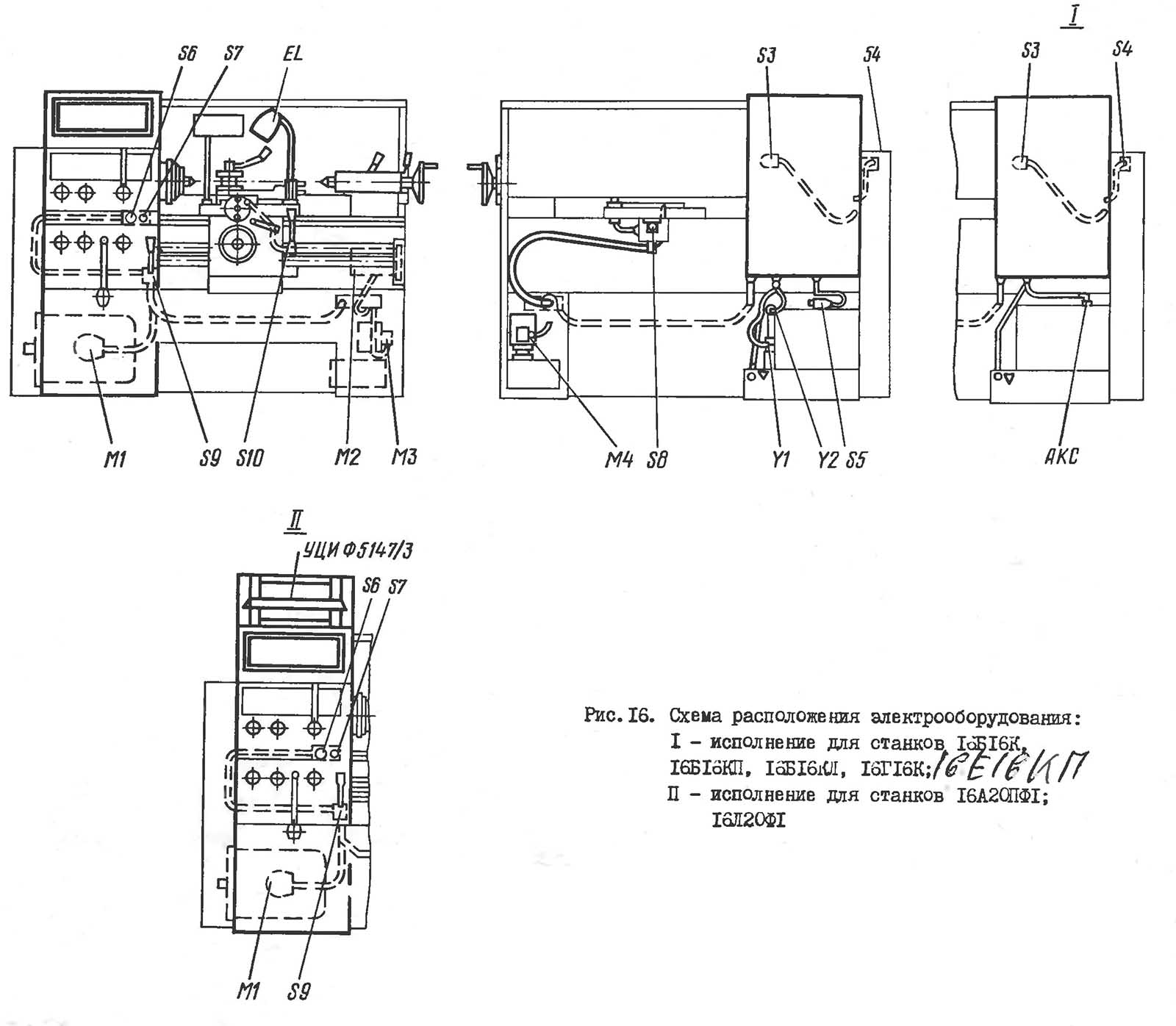
Схема розположення електроустаткування на токарно-винторезном станке 16Б16 предоставлена на рис. 16.
Коробка швидкостей головного приводу верстатів 16B16, 16Б16П, 16Л20, 16Л20П і 16Г16 имеет две електромагнітні муфты, которыми осуществляются пуск і торможение шпинделя верстата.
Коробка швидкостей верстатів 16Б16К, 16Б16КП, 1620К, 16Г16К, 16Л20КП имеет семь електромагнітних муфт, з помощью которых осуществляются переключение швидкостей, пуск і торможение шпинделя верстата.
Для керування включением і остановом шпинделя верстата имеются две рукоятки: правая переключателя S8 і левая переключателя S9.
Реверс шпинделя верстата осуществляется за счет реверса електродвигуна М1 головного привода.
Верстат снабжен електрошкафом.
При первоначальном пуске верстата необходимо:
Безопасность роботи електроустаткування верстата обеспечивается его изготовлением в соответствии з требованиями ГОСТ 12.2.009-80 і выполнением указаний данного руководства.

Схема електрична токарно-гвинторізного верстата 16Б16П
Схема електрична токарно-гвинторізного верстата 16Б16П. Скачать в увеличенном масштабе

Схема електрична токарно-гвинторізного верстата 16Б16 КП
1.Схема електрична токарно-гвинторізного верстата 16Б16КП. Скачать в увеличенном масштабе

Список елементів токарно-гвинторізного верстата 16Б16П
Список елементів токарно-гвинторізного верстата 16Б16П. Скачать в увеличенном масштабе

Список елементів токарно-гвинторізного верстата 16Б16П
Список елементів токарно-гвинторізного верстата 16Б16П. Скачать в увеличенном масштабе

Список елементів токарно-гвинторізного верстата 16Б16П
Список елементів токарно-гвинторізного верстата 16Б16П. Скачать в увеличенном масштабе
Где:
Необходимая скорость обертання електродвигуна М1 головного руху задается установкой переключателя S1 в положение:
Необходимую частоту обертання шпинделя для верстатів 16Б16К, 16Б16КП, 16Л20К, 16Л20КП, 16Г16К (верстати з автоматичною коробкой швидкостей АКС), выбирают установкой переключателя S12 в положение 1, 2, 3, 4, 5, 6, 7, 8, 9.
Установкой рукоятки вводного автомата F1 в положение I електрообладнання верстата подключается к питающей електросети і включается сигнальная лампа Н.
При воздействии на кнопку керування S7 включаются реле К2, К3, КТ і магнитные пускатели K1, К7.
Магнитный пускатель К7 включает електродвигатель Ml головного руху, а магнитный пускатель K1 - електродвигатель М4 станції змазки.
После запуска електродвигуна Ml могут быть включены: кнопкой керування S10 - магнитный пускатель К9 електродвигуна М2 быстрых перемещений каретки і суппорта; переключателем S11 -магнитный пускатель К10 електронасоса охлаждения М3 і рукояткой керування, как левой, так і правой, - шпиндель верстата.
Работа одновременно двумя рукоятками керування - например, увімкнення шпинделя правой рукояткой, а відключення левой рукояткой - невозможна.
Если шпиндель включен одной ив рукояток, то вторая рукоятка никакого воздействия на работу приводу не оказывает, т.к. если работают правой рукояткой, реле К2 оказывается отключенным, а при работе левой рукояткой отключается реле К3. Но если обе рукоятки находятся в нейтральном положении, реле К2, К3 включены і начинать работу можно любой рукояткой керування.
Чтобы включить рабочий ход шпинделя левой рукояткой керування, ее. следует перевести из положения 2 "Шпиндель Стоп" в положение 3 "Шпиндель Вперед". При етом контакты переключателя S9 в цепях 3 і 5 размыкаются і реле К3 отключается, а контакт S9 в ланцюги 9 замыкается і включает реле К4, контакт которого К4, в свою очередь, включает реле К6. Контакт К6 в цели 25 (25 і 31) замыкается, включает електромагнитную муфту Y1 (две муфты в автоматичною коробке швидкостей согласно диаграмме на принципиальной схеме (см. рис.17) і шпиндель начинает вращаться.
Для останова шпинделя рукоятку керування следует перевести из положения 3 в положение 2 ШПИНДЕЛЬ СТОП. При етом контакты переключателя s9 в цепях 3 і 5 замыкаются і включается реле КЗ, а контакт в ланцюги 9 размыкается і отключает реле К4 і через него реле К6. Контакт К6 в ланцюги 25 (25, 31) отключает електромагнитную муфту Y1 (две муфты в автоматичною коробке швидкостей), а в ланцюги 27 (34, 36) включает електромагнитную муфту Y2 ( Y5, Y6, Y7). Шпиндель тормозится і останавливается, но електродвигатель Ml продолжает вращаться в прямом направлении. После останова шпинделя реле K11 отключается і отключает електромагнитную муфту Y2 ( Y 5, Y6, Y7).
При торможении реле K11 включается і отключается з помощью транзисторной задержки AT. Время торможения шпинделя задается в пределах 2...3 з і регулируется потенциометром задержки AT.
Чтобы включить обратный ход шпинделя "Шпиндель Назад" рукоятку керування следует перевести из положения 2 "Шпиндель Стоп" в положение I "Шпиндель Назад". При етом контакты переключателя S9 в цепях 3 і 5 размыкаются і реле К3 отключается, а контакт S9 в ланцюги 10 замыкается і включает реле К5.
При включении реле контакт К5 в ланцюги 13 размыкается і отключает магнитный пускатель К7 ходу вперед електродвигуна Ml головного руху, контакт К5 в ланцюги 15 замыкается, включает магнитный пускатель К8 ходу назад і електродвигатель Ml начинает вращаться в обратном направлении. Другой контакт реле К5 в ланцюги 12 включит реле К6.
Контакт К6 в ланцюги 25 (25, 31) замыкается, включает електромагнитную муфту Y1 (две муфты), і шпиндель верстата начинает вращаться в обратном направлении.
Для останова шпинделя рукоятку керування из положения I следует перевести в положение 2 "Шпиндель Стоп". При етом контакты переключателя S9 в цепях 3 і 5 замыкаются і включается реле К3, контакт S9 в ланцюги 10 размыкается і отключается реле К5. Обесточенное реле К6 отключает електромагнитную муфту Y1 (две муфты) і включает електромагнитную муфту Y2 (У5, Y6, У7). Шпиндель тормозится і останавливается. После остановки шпинделя реле K11 отключается і отключает електромагнитную муфту Y2 ( У5, Y6, У7). При отключении реле К5 магнитный пускатель К8 остается включенным, і електродвигатель M1 продолжает вращаться в обратном направлении.
При управлении шпинделем верстата правой рукояткой керування команда ШПИНДЕЛЬ ВПЕРЕД или ШПИНДЕЛЬ НАЗАД подается переключателем S8. При подаче етих команд переключателем S8 реле К2 отключается, а реле К3 остается включенным. В остальном действие електросхеми аналогично действию при управлении шпинделем верстата левой рукояткой керування.
В електрошкафу предусмотрены дополнительные шесть клемм для подключения електроустаткування гідрокопіювального пристроя, поставляемого со верстатом по особому заказу.
Пристрій цифровой индикации (УЦИ) типа Ф5147/3 обеспечивает представление в цифровой форме величины переміщення поперечного і продольного супортів.
УЦИ установлено на верхней частини електрошафи.
Питание УЦИ осуществляется от електросхеми верстата.
Список елементів к схеме електрической принципиальной приведен в табл.9.
Захист силових ланцюгів при коротких замыканиях осуществляется автоматическим выключателем F1 і предохранителями F4. Ланцюги керування і местного освещения защищены предохранителями F7... F10; ланцюг сигнальной лампы – резистором R1.
Все електродвигатели, кроме електродвигуна М2, который работает кратковременно, защищены от длительных перегрузок тепловыми реле F2, F3, F5, F6.
На станке предусмотрены наступні блокировки:

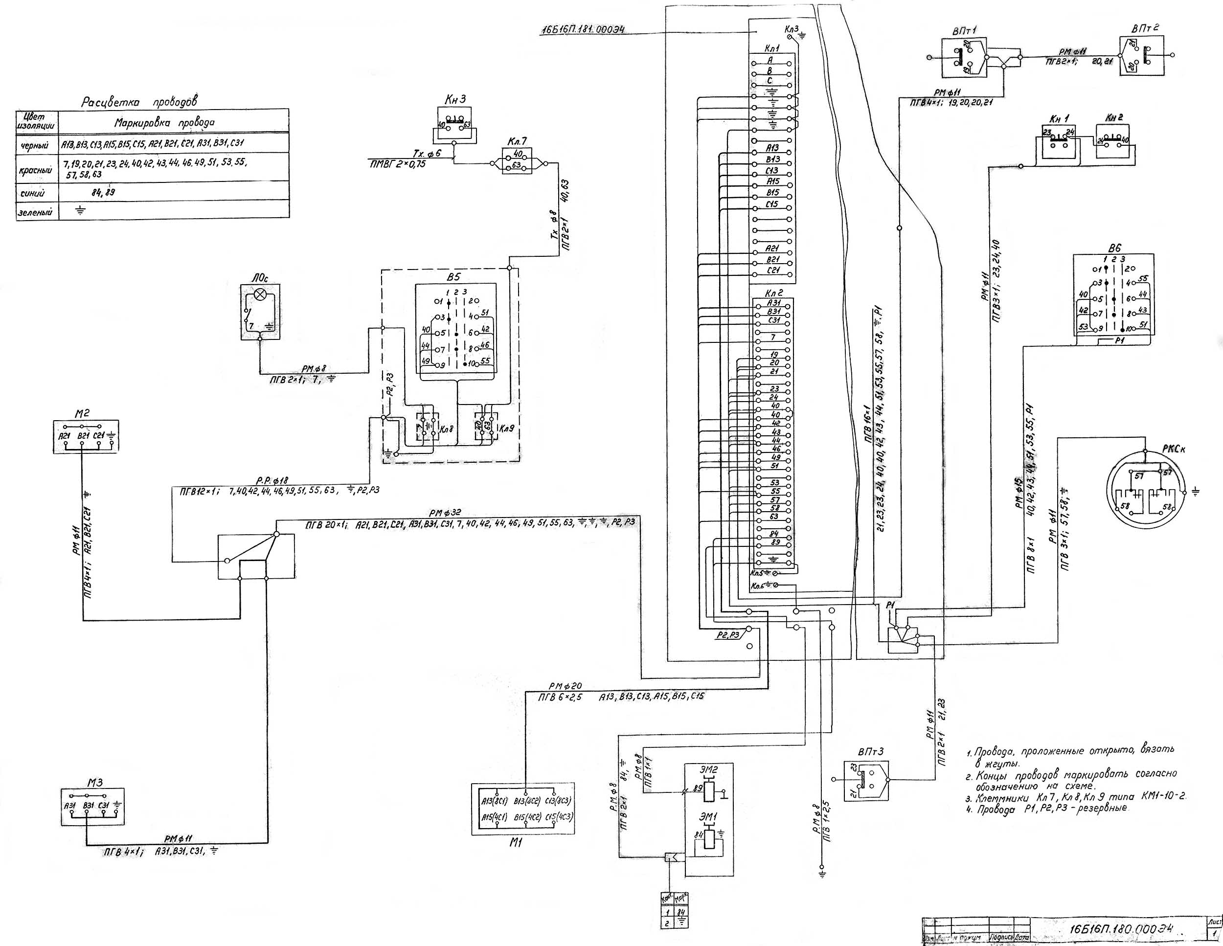
Монтажная електрична схема токарно-гвинторізного верстата 16Б16П
Монтажная електрична схема токарно-гвинторізного верстата 16Б16П. Скачать в увеличенном масштабе

Монтажная електрична схема токарного верстата 16Б1КП
1. Монтажная електрична схема токарно-гвинторізного верстата 16Б16КП. Скачать в увеличенном масштабе
2. Монтажная електрична схема токарно-гвинторізного верстата 16Б16КП. Скачать в увеличенном масштабе

Монтажная електрична схема токарного верстата 16Б1КП
Монтажная електрична схема токарно-гвинторізного верстата 16Б16КП. Скачать в увеличенном масштабе

Схема блока задержки токарного верстата 16Б1КП
Схема блока задержки токарно-гвинторізного верстата 16Б16КП. Скачать в увеличенном масштабе

Схема розположення електроустаткування токарного верстата 16Б1КП

Схема УЦИ токарного верстата 16Б1КП
Схема УЦИ токарно-гвинторізного верстата 16Б16КП. Скачать в увеличенном масштабе

Панель токарного верстата 16Б1КП
Панель токарно-гвинторізного верстата 16Б16КП. Скачать в увеличенном масштабе
| Наименование параметра | 1616 | 1А616 | 16Б16 |
|---|---|---|---|
| Основні параметри | |||
| Класс точності по ГОСТ 8-82 | Н | Н | Н |
| Наибольший диаметр заготовки, обрабатываемой над станиной, мм | 320 | 320 | 320 |
| Наибольший диаметр заготовки, обрабатываемой над суппортом, мм | 175 | 180 | 180 |
| Наибольшая длина заготовки, обрабатываемой в центрах (РМЦ), мм | 750 | 710 | 500,750,1000 |
| Наибольшая длина обтачивания, мм | 700 | 660 | 960 |
| Высота от опорной поверхности резца до линии центров, мм | 20 | 25 | |
| Наибольшее расстояние от оси центров до кромки резцедержателя, мм | 185 | 170 | |
| Высота оси центров над плоскими направляющими станины (высота центров), мм | 160 | 165 | |
| Наибольшая масса заготовки, обрабатываемой в патроне, кг | |||
| Наибольшая масса заготовки, обрабатываемой в центрах, кг | |||
| Шпиндель | |||
| Диаметр сквозного отверстия в шпинделе, мм | 30 | 35 | 45 |
| Наибольший диаметр прутка, проходящий через отверстие в шпинделе, мм | 29 | 34 | 44 |
| Частота прямого обертання шпинделя, об/мин | 19..1415 | 9..1800 (11,2..2240) | 25..2500 |
| Число ступеней частот прямого обертання шпинделя | 24 | 21 | 21 |
| Частота обратного обертання шпинделя, об/мин | 19..1415 | 9...1800 (11,2..2240) | 25...1250 |
| Число ступеней частот обратного обертання шпинделя | 24 | 21 | 18 |
| Размер внутреннего конуса в шпинделе, М | Морзе 5 | Морзе 5 | Морзе 6 |
| Кінець шпинделя по ГОСТ 12593-72 | 6К | 6К | |
| Торможение шпинделя | нет | есть | есть |
| Блокировка рукояток | нет | есть | есть |
| Суппорт. Подачи | |||
| Наибольшее перемещение поздовжньої каретки суппорта от руки, по валику, по винту, мм | 850/ 750/ 750 | 670 | 500,750, |
| Наибольшее перемещение поперечної каретки суппорта от руки, по винту, мм | 210/ 90/ нет | 195 | 220 |
| Цена деления лимба продольного переміщення суппорта, мм | 1 | 1 | |
| Цена деления лимба поперечного переміщення суппорта, мм | 0,02 | 0,05 | |
| Число ступеней продольных подач | 140 | ||
| Пределы продольных рабочих подач, мм/об | 0,07..1,67 | 0,065..0,91 | 0,05..2,8 |
| Пределы поперечных рабочих подач, мм/об | 0,02..1,24 | 0,065..0,91 | 0,025..1,4 |
| Скорость быстрых перемещений суппорта, продольных, м/мин | нет | нет | 4 |
| Скорость быстрых перемещений суппорта, поперечных, м/мин | нет | нет | 2 |
| Количество нарезаемых різьб метрических | |||
| Пределы шагов нарезаемых різьб метрических, мм | 0,5..9 | 0,5...24 | 0,25...56 |
| Количество нарезаемых різьб дюймовых | |||
| Пределы шагов нарезаемых різьб дюймовых | 38..2 | 56..1 | 112..0,5 |
| Количество нарезаемых різьб модульных | |||
| Пределы шагов нарезаемых різьб модульных | 0,5..9 | 0,25..22 | 0,25..56 |
| Количество нарезаемых різьб питчевых | |||
| Пределы шагов нарезаемых різьб питчевых | нет | 128...2 | 112...0,5 |
| Резцовые салазки | |||
| Наибольшее перемещение резцовых салазок, мм | 105 | 120 | |
| Перемещение резцовых салазок на одно деление лимба, мм | 0,02 | 0,05 | 0,05 |
| Наибольший угол поворота резцовых салазок, град | ±45° | ±90° | ±90° |
| Цена деления шкалы поворота резцовых салазок, град | 1° | 1° | 1° |
| Наибольшее сечение державки резца, мм | 20 х 30 | 20 х 25 | |
| Высота от опорной поверхности резца до оси центров (высота резца), мм | 20 | 25 | 25 |
| Число резцов в резцовой головке | 4 | 4 | 4 |
| Задня бабка | |||
| Диаметр пиноли задньої бабки, мм | |||
| Конус отверстия в пиноли задньої бабки по ГОСТ 2847-67 | Морзе 4 | Морзе 4 | |
| Наибольшее перемещение пиноли, мм | 95 | 120 | |
| Перемещение пиноли на одно деление лимба, мм | 1 | 1 | |
| Величина поперечного смещения корпуса бабки, мм | ±10 | ±10 | ±10 |
| Електроустаткування | |||
| Количество електродвигателей на станке | 3 | 2 | 4 |
| Мощность електродвигуна головного привода, кВт | 2,8/ 1420 | 4 | 4,2; 7,1 |
| Тип електродвигуна головного привода | АОЛ42-4 | А02-41-4 | 4А132М8/4У3 |
| Мощность електродвигуна маслонасоса, кВт | 0,1 | ||
| Мощность електродвигуна насоса охлаждения, кВт | 0,1 | 0,125 | 0,125 |
| Насос охлаждения (помпа) | ПА-22 | ПА-22 | ПА-22 |
| Габарити і масса верстата | |||
| Габарити верстата (длина ширина высота), мм | 2355 х 852 х 1275 | 2135 х 1225 х 1220 | 2025 х 1110 х 2270 |
| Масса верстата, кг | 1850 | 1500 | 1900 |
Приложение: В случае поставки верстата з выемкой в станине, конусной линейкой или гідросуппортом руководство дополняется соответствующими приложениями.