metalinstryment.com
Довідник по металорізальних верстатів та пресовому обладнанні

53А50 Верстат зубофрезерный вертикальний напівавтомат
схеми, опис, характеристики

53А50 Загальний вигляд зубофрезерного верстата







Відомості про виробника вертикального зубофрезерного напівавтомату 53А50

Производитель вертикального зубофрезерного напівавтомату 53А50 - Егорьевский станкостроительный завод Комсомолец, основанный в 1930 году.

Завод за время своего существования выпустил свыше 60 моделей: зубофрезерных, зубодолбежных, зубошлифовальных, зубозакругляющих і других зубообрабатывающих верстатів.





Продукция Егорьевского станкостроительного завода Комсомолец, СЗК


53А50 Верстат вертикальний зубофрезерный напівавтомат. Назначение і область применения

Універсальный зубофрезерный верстат напівавтомат 53А50 предназначен для нарізання (фрезерування) цилиндрических прямозубых, косозубых і червячных колес в условиях единичного і серийного производства.

Нарезание зубчатых колес производится по способу обкатки червячной фрезы і обрабатываемой заготовки попутным или встречным методами фрезерування. Верстат работает по замкнутому напівавтоматическому циклу і по циклу налагодження.

Наличие циклов радиальной, тангенциальной і диагональной подачі значительно расширяет технологические возможности напівавтоматов.

Принцип роботи і особливості конструкції верстата

Зубофрезерный верстат 53А50 имеет нерухомий стол і подвижную стойку. Наличие в станке універсального фрезерного суппорта позволяет обрабатывать цилиндрические і червячные колеса методом радиального врізання і тангенциальной подачі. На базе верстата могут изготавливаться спецверстати, позволяющие обрабатывать колеса з бочкообразной или конусной формой зубьев. Обработка осуществляется копированием по шаблону.

При зубофрезеровании з диагональной подачей фреза перемещается вдоль нарезаемого зуба і одновременно вдоль собственной оси, что значительно повышает її стойкость.

Конструкція верстата 53А50 передбачає возможность радиального врізання фрезы в заготовку, что сокращает машинное время обробки.


Модифікації універсального вертикального зубофрезерного верстата - напівавтомату 53А50, 53А80

На базе верстата 53А50 могут изготавливаться спецверстати, позволяющие обрабатывать колеса з бочкообразной или конусной формой зубьев. Обработка осуществляется копированием по шаблону.

Большая универсальность верстатів і высокая степень автоматизации обеспечивает работу верстатів 53А50 как в однопроходном, так і в двухпроходном автоматических циклах. При двухпроходном автоматическом цикле происходит автоматическая смена режимов обробки. Полуавтомат имеет бесступенчатый привід вертикальной і радиальной подачі.

Значительная мощность електродвигуна приводу фрезы, высокие скорости і достаточная загальна жесткость верстатів позволяет производить обработку на повышенных режимах со скоростями до 60…70 м/мин.

На базе етих верстатів Егорьевский станкостроительный завод «Комсомолец» выпустил большое количество специальных верстатів для обробки зубчатых колес различных размеров і форм, в том числе і для обробки деталей бочкообразной і конусной формой зуба


Зубофрезерные верстати, работающие по методу огибания

Зубофрезерные верстати, работающие по методу огибания

Рис. 1. Зубофрезерные верстати, работающие по методу огибания

Принципиальная схема налаштування зубофрезерного верстата

Рис. 2. Принципиальная схема налаштування зубофрезерного верстата

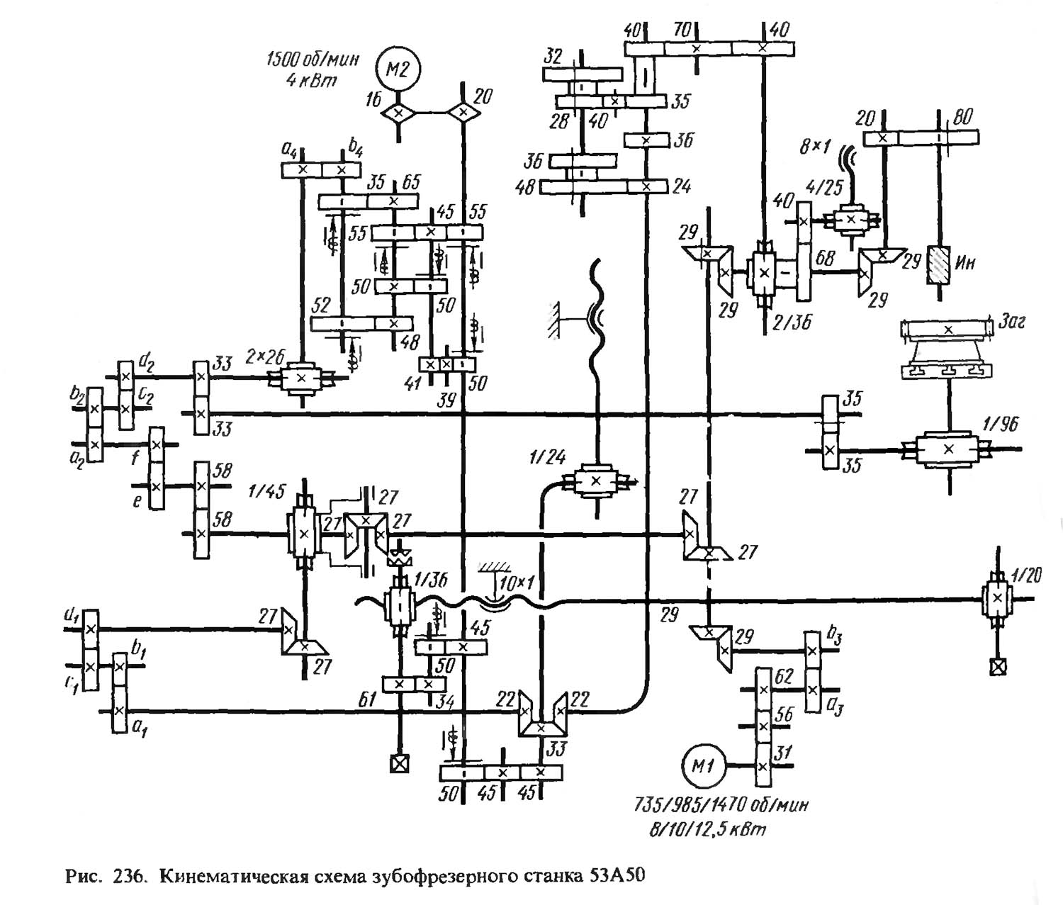
Структурна схема зубофрезерного верстата

Рис. 3. Структурна схема зубофрезерного верстата

Зубофрезерные верстати, работающие по методу огибания, предназначены для обробки цилиндрических колес з прямыми і косыми зубьями, а также червячных колес (см. рис. 3).

При нарезании зубьев обертання фрезы і заготовки должны быть согласованы между собой. Чтобы обеспечить ето условие, в станке имеется специальная ланцюг, принципова схема налаштування которой показана на рис. 2. Если колесо имеет z зубьев і совершит пк оборотів, а фреза за ето время сделает nф оборотів, то передаточное отношение ix между числом оборотів колеса і фрезы.

Рассмотрим формообразующие руху верстата для образования профиля зубьев, для чего обратимся к структурной схеме верстата (рис. 3). При нарезании прямозубого цилиндрического колеса необходимо осуществить главное вращательное рух фрезы В1. регулируемое органом налаштування iv вращение заготовки B2, согласованное з вращением фрезы Вх; перемещение суппорта з фрезой параллельно оси стола П, настраиваемое органом i3. Суппорт може перемещаться или сверху вниз, или знизу вверх. При перемещении суппорта сверху вниз осуществляется встречное фрезерование, В етом случае при вращении фрезы зубья движутся навстречу срезаемому слою металла. При перемещении суппорта знизу вверх происходит попутное фрезерование. В етом случае зубья фрезы движутся попутно со срезаемым слоем металла. При попутном фрезеровании допускается увеличение скорости різання на 20—25% по сравнению со встречным методом.

При нарезании косозубых колес к рассмотренным выше формообразующим рухум добавляется рух для образования винтовой линии (диференціальная ланцюг). Это рух состоит из обертання заготовки В3 і поступательного переміщення П фрезы. Следовательно, одно исполнительное звено — стол верстата — должно мати два обертання В2 і В3 з независимыми скоростями, что возможно при наличии суммирующего механізма.





53А50 Габарити робочого простору зубофрезерного напівавтомату

Рабочее пространство оси вироби зубофрезерного верстата напівавтомату 53А50

Рабочее пространство оси вироби верстата 53а50



Рабочее пространство инструмента зубофрезерного верстата напівавтомату 53А50, 53А80

Рабочее пространство инструмента верстата 53а50, 53а80



Рабочее пространство инструмента зубофрезерного верстата напівавтомату 53А50Н, 53А80Н

Рабочее пространство инструмента верстата 53а50н, 53а80н


53А50 Загальний вигляд і общее пристрій верстата

53А50 напівавтомат зубофрезерный. Загальний вигляд

Фото зубофрезерного верстата 53а50

Фото зубофрезерного верстата 53А50

Фото зубофрезерного верстата 53А50



Фото зубофрезерного верстата 53А50

Фото зубофрезерного верстата 53А50



Фото зубофрезерного верстата 53А50

Фото зубофрезерного верстата 53А50

Фото зубофрезерного верстата 53А50. Дивитись у збільшеному масштабі



Фото зубофрезерного верстата 53А50

Фото зубофрезерного верстата 53А50





53А50 Розташування складових частин зубофрезерного напівавтомату

53А50 Розташування складових частин зубофрезерного напівавтомату 53А50

Розташування основних вузлів зубофрезерного верстата 53а50

53А50 Специфікація складових частин зубофрезерного напівавтомату


Заказать

Кто владеет информацией - тот владеет миром.

Натан Ротшильд