Виробник свердлувального магнітного верстата МС-36 - Вектор - спеціалізований виробник свердлильних верстатів на магнітній основі. Рік заснування підприємства: 1990
ЗАТ "Науково-виробниче об'єднання "Вектор": Білорусь, м. Гродно, https://industry.by
Свердлильний верстат на магнітній основі являє собою невеликий портативний пристрій, який може кріпитися до будь-яких металевих поверхонь.
Для нерівних або нестійких поверхонь, на яких магнітна плита не здатна забезпечити повноцінну фіксацію, передбачені спеціальні допоміжні адаптери - вакуумні та ланцюгові фіксатори.
Переваги переносних магнітних свердлильних верстатів перед стаціонарними:
Магнітні свердлильні верстати найбільш затребувані у сферах промисловості, будівництва, суднобудівної галузі, де необхідний монтаж сталевих конструкцій та трубопроводів із жорсткими умовами роботи. Такі верстати на магнітній основі без проблем можуть кріпитися до будь-яких поверхонь – горизонтальних, похилих або вертикальних, чому сприяє використання фіксуючих магнітів потужністю до 26 кН.
Залежно від функціонального призначення конкретного верстата на нього можуть встановлюватися або стандартні спіралеподібні свердла та корончасті фрези, за допомогою яких можуть створюватися отвори діаметром до 32 міліметрів, або посилені корончаті свердла або корончасті фрези, для свердління товстих поверхонь, або створення великих отворів5 міліметрів.
Свердлильна переносна машина на магнітній основі здатна виконувати такі операції:
Верстат свердлильний магнітний МС-36 на магнітній основі призначений для свердління, зенкування отворів в умовах, де застосування стаціонарного обладнання є неможливим.
Застосовується для ремонту великогабаритної техніки, верстатів та технологічного обладнання, у промисловості, у виробництві металевих конструкцій.
Застосовується в польових умовах при ремонті військової та спеціальної техніки, суднобудуванні, будівництві мостів та інших роботах.
Найменший з модельного ряду верстат свердлильний магнітний верстат МС-36 має наступні переваги:
Застосовано нову технологію обмотки ротора, стійку до робіт на граничних навантаженнях.
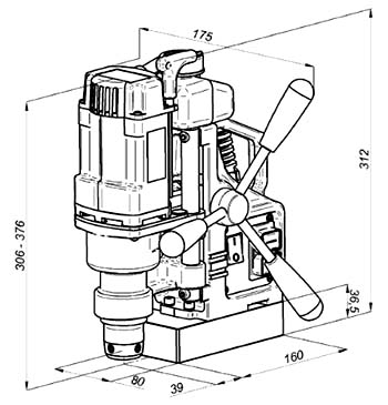
Мінімальна висота машини всього 306 мм дозволяє виконувати роботи у місцях з обмеженим простором. Має інтегровану систему подачі СОЖ у стандартній комплектації. Характеризується високою надійністю та невибагливістю в обслуговуванні. Основний робочий інструмент - корончасті свердла.
При їх використанні легко виконуються наскрізні отвори до 50 мм.
Комплект постачання включає все необхідне для того, щоб негайно розпочати роботу – ЗІП, страхувальний ланцюг, патрон для кріплення інструменту.
У статті прийнято такі скорочення:
Режим роботи – повторно-короткочасний (ПВ) 80% ГОСТ 183-74. 4 хвилини роботи, 1 хвилина перерви (4 хвилини/1 хвилина)
Вид кліматичного виконання - У 1* ГОСТ 15150.
Група механічного виконання – М 10 ГОСТ 17516.1.
Перешкодостійкість машин відповідає вимогам СТБ ЄН 55014-2.
Індустріальні радіоперешкоди відповідають вимогам СТБ ЄН 55014-1.
Закріплення машини за конкретним виконавцем відображається у розділі 7 цього РЕ.
Спеціальний комплект (комплектується за погодженням із Замовником)

Габаритні розміри магнітного свердлувального верстата мс-36

Фото магнітного свердлильного верстата мс-36

Фото магнітного свердлильного верстата мс-36

Панель керування магнітного свердлувального верстата МС-36
Магнітний свердлильний верстат МС-36 є електричною свердлильною машиною з електромагнітним кріпленням до базової поверхні.
Основою конструкції верстата є корпус. Для кріплення верстата на базовій поверхні служить електромагнітна основа. На корпусі змонтований привід верстата, що переміщається направляючими супортами. Переміщення приводу здійснюється за допомогою обертання ручок керування подачею через механізм приводу подачі.
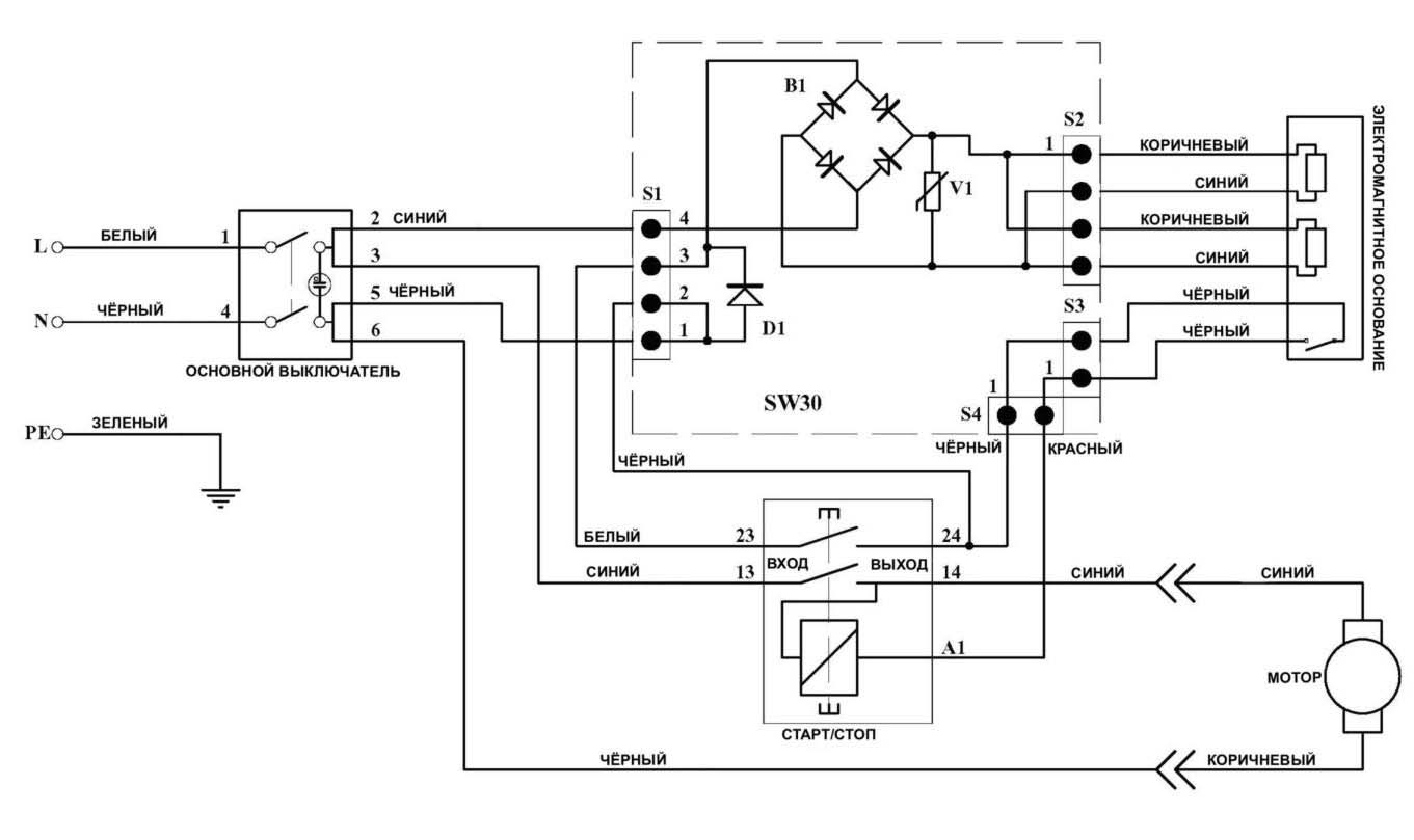
На корпусі верстата змонтовано панель керування. Вимикач електромагнітної основи МАГНІТ одночасно служить загальним вимикачем верстата. Для керування двигуном служить вимикач МОТОР.
Зелена клавіша із символом I запускає двигун, а червона із символом Про служить для вимикання двигуна. Увімкнення живлення двигуна неможливе без попереднього включення електромагнітної основи.
Усередині корпусу, за панеллю керування, змонтовано електронний блок керування. Виконує такі функції:
Електромагнітна основа забезпечує кріплення верстата до базової поверхні із силою, що гарантує впевнену роботу обладнання та безпеку оператора при товщині базової поверхні понад 10 мм. Потрібно пам'ятати, що при товщині металу менше 10 мм фіксації кнопки Старт не відбувається. Для роботи в цій ситуації потрібна ручна фіксація кнопки. Такий тип кріплення робить можливим виконання отворів як у нормальному положенні, так і в нетипових позиціях, наприклад, при закріпленні верстата до сталевої вертикальної стінки або сталевого перекриття. При цьому необхідно, з метою дотримання техніки безпеки, закріпити машину страхувальним ланцюгом, що входить до комплекту постачання.

Складальна схема магнітного свердлильного верстата мс-36

електрична схема магнитного сверлильного верстата мс-36
Схема електрична магнитного сверлильного верстата МС-36. Дивитись у збільшеному масштабі
Машина должна подключаться к сети переменного тока напряжением 220В з защитным контуром (заземление) і имеющей в своём составе выключатель автоматический диференціальный (дифавтомат) типа АД… со следующими характеристиками:
В случае работ на открытых площадках електропитание верстата должно производиться от автотрансформатора з вышеуказанным варіантом подключения. Параметри питающей сети должны соответствовать техническим характеристикам верстата.
Машина предназначена для роботи в следующих условиях:
При експлуатации верстата в условиях пониженной температуры окружающей среды (от -10 ºС) перед началом роботи необходимо прогреть машину на холостом ходу в течение 5 минут.
Після зберігання або транспортування верстата при низьких температурах з наступним внесенням у приміщення з більш високою температурою для експлуатації, необхідно витримати машину при цій температурі не менше 4-6 годин (залежно від величини різниці температур), необхідних для видалення вологи (інею, роси).
При виконанні робіт на немагнітних матеріалах і деталях, що мають недостатню площу для встановлення магнітної основи верстата, використовувати сталеві пластини товщиною 10 мм, надійно прикріпивши їх до деталей, що обробляються.
| Найменування параметру | МС-36 | МС-51 |
|---|---|---|
| Основні параметри верстата | ||
| Найбільший діаметр свердління кільцевою фрезою в сталі 45 мм | 40 | 51 |
| Найбільший діаметр зенкерування, мм | 40 | 50 |
| Найбільша глибина свердління, мм | 55 | 55 |
| Відстань від осі шпинделя до основи (виліт), мм | 39 | |
| Найбільший діаметр свердління спіральним свердлом, мм | 13 | 23 |
| Найбільший діаметр свердління корончастиним свердлом, мм | 40 | 51 |
| Найбільший діаметр нарізування різьблення, мм | - | - |
| Шпиндель | ||
| Найбільший хід повзуна, мм | 70 | 79 |
| Число швидкостей обертання шпинделя | 1 | 2 |
| Частота обертання шпинделя, об/хв | 350 | 200/400 |
| Патрон | Weldon 19мм | Weldon 19/ КМ2, AMT2С-19/3-2 |
| Електроустаткування. Привід | ||
| Напруга мережі живлення, | ~220±10% 50±5% Гц | ~220±10% 50±5% Гц |
| Електродвигун приводу головного руху, Вт | 1000 | 1300 |
| Номінальна сила тяжіння електоромагніту, Н | 9500 | 12000 |
| Розміри електоромагнітної основи, мм | 80 х 160 | 90 х 180 |
| Довжина шнура, м | 3 | 3 |
| Клас ізоляції | я | я |
| Ступінь захисту оболонки (ГОСТ 14254) | IP20 | IP20 |
| Температурний режим роботи, град | -40 +45 | -40 +45 |
| Стендовий калібр | ||
| Довжина та ширина верстата, мм | 240 х 167 | 297 стор 206 |
| Висота верстата у верхньому положенні повзуна, мм | 376 | 460 |
| Висота верстата у складеному стані, мм | 306 | 381 |
| Маса верстата повна, кг | 10,5 | 16,5 |
Пов'язані посилання
Каталог довідник свердлильних металорізальних верстатів
Паспорти до свердлильних металорізальних верстатів та обладнання
МС-36 верстат вертикально - свердлильний: - паспорт, (pdf) 0,9 Мб, Завантажити